测试中心助力中山医学院蔡卫斌教授课题组发表高水平论文
2023年3月,yl1111永利集团中山医学院蔡卫斌教授课题组发表学术论文,首次证实了由视黄醇脱氢酶10 (Retinol dehydrogenase 10,RDH10)决定的心肌维生素A代谢在糖尿病心肌损伤的发生和发展中具有重要作用,回答了维生素A和维甲酸在糖尿病及其并发症防治中价值差异的科学问题。
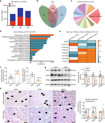
该研究通过对不同周龄db/db小鼠的心肌组织进行转录组学数据分析,发现维生素A代谢相关分子在2型糖尿病不同阶段的心肌组织中都有显著改变。通过检测小鼠心肌组织、2型糖尿病病人心肌组织中维生素A代谢状态,证明2型糖尿病的心肌中存在以维生素A过载、维甲酸缺乏、维甲酸受体表达降低为特征的维生素A代谢失衡。
2型糖尿病小鼠及病人心肌维生素A代谢异常
同时,该研究还指出,通过恢复心肌中的RDH10表达水平或维甲酸含量,纠正心肌细胞中维生素A代谢失衡,是潜在的2型糖尿病心肌损伤防治新策略。
测试中心的超高效液相色谱仪(UPLC)对心肌组织中的维生素A代谢相关物质包括视黄醇、视黄醛及视黄酸进行了分析,为论文的发表提供了重要的数据支撑。
相关研究以 “Retinol dehydrogenase 10 reduction mediated retinol metabolism disorder promotes diabetic cardiomyopathy in male mice” 为题发表在Nature Communications上。吴燕笛博士、博士生黄统生和李兴会博士为论文的共同第一作者。中山医学院、yl1111永利集团实验动物中心蔡卫斌教授为论文通讯作者。
支撑设备:超高效液相色谱仪
文章题目:Retinol dehydrogenase 10 reduction mediated retinol metabolism disorder promotes diabetic cardiomyopathy in male mice
期刊信息:Nature Communications 2023, 14, 1181.
原文链接:https://www.nature.com/articles/s41467-023-36837-x

分析测试服务指引